附全文!2024年1月1日起施行,这个条例关乎每个民用无人驾驶航空器操控员!

首页 探索与创新 行业资讯 附全文!2024年1月1日起施行,这个条例关乎每个民用无人驾驶航空器操控员!
据中国政府网、新华社消息,2023年6月28日由国务院、中央军委发布了(国令第761号)《无人驾驶航空器飞行管理暂行条例》自2024年1月1日起施行!

图片


图片
图片


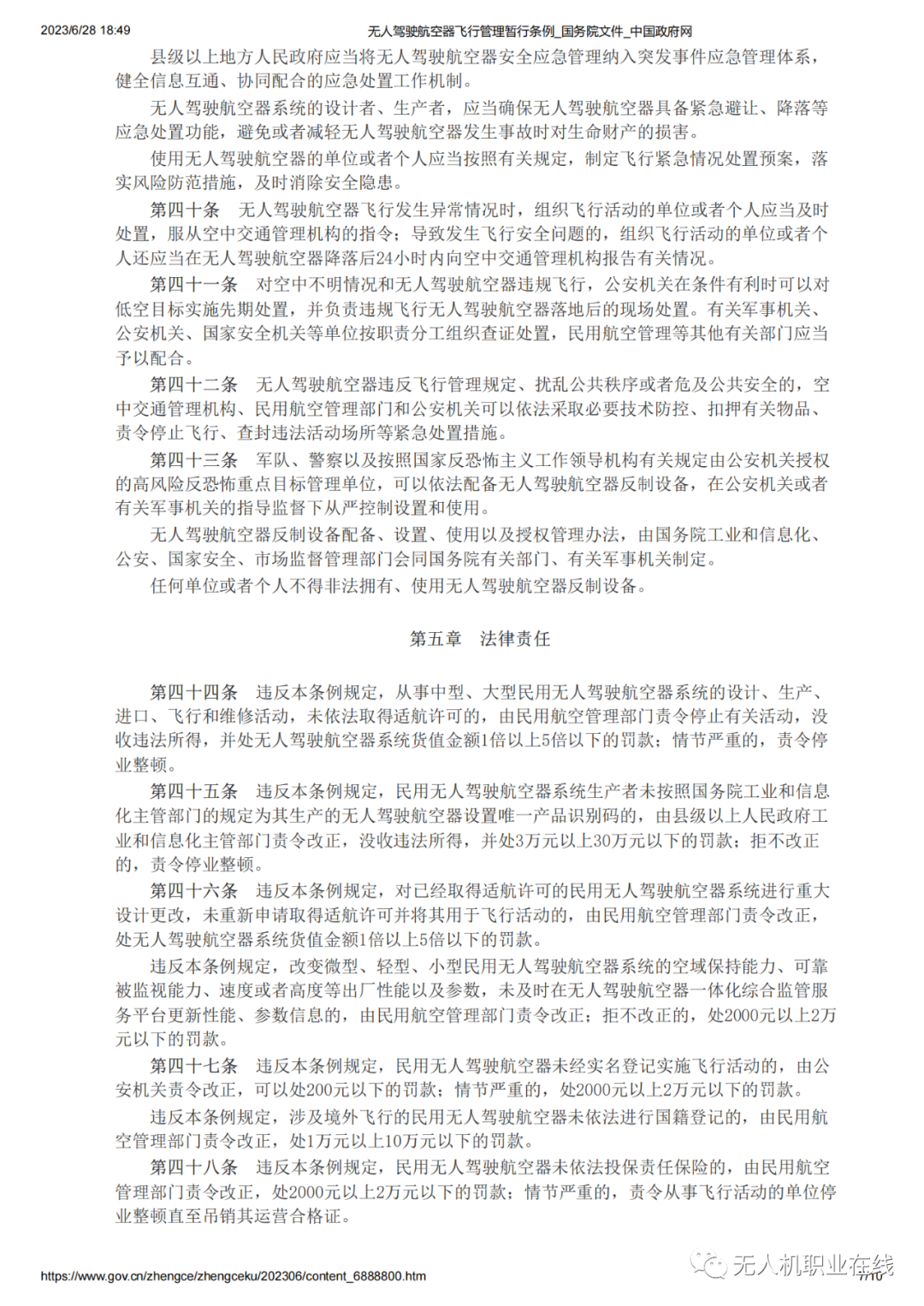
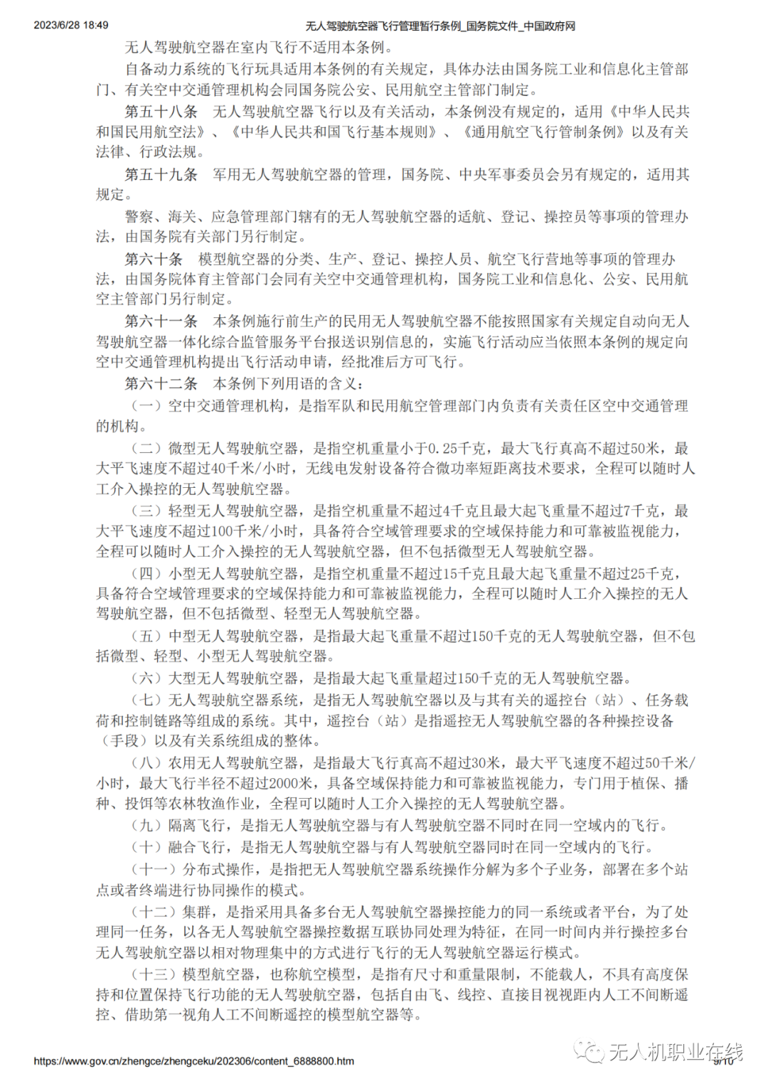
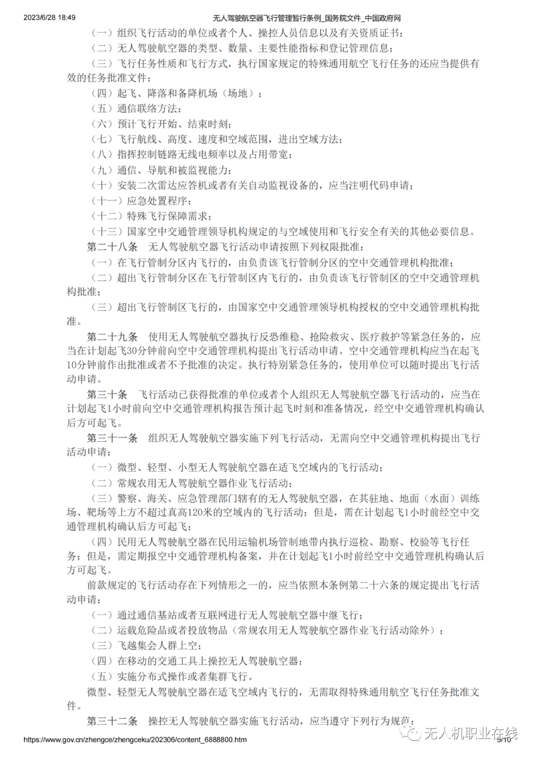
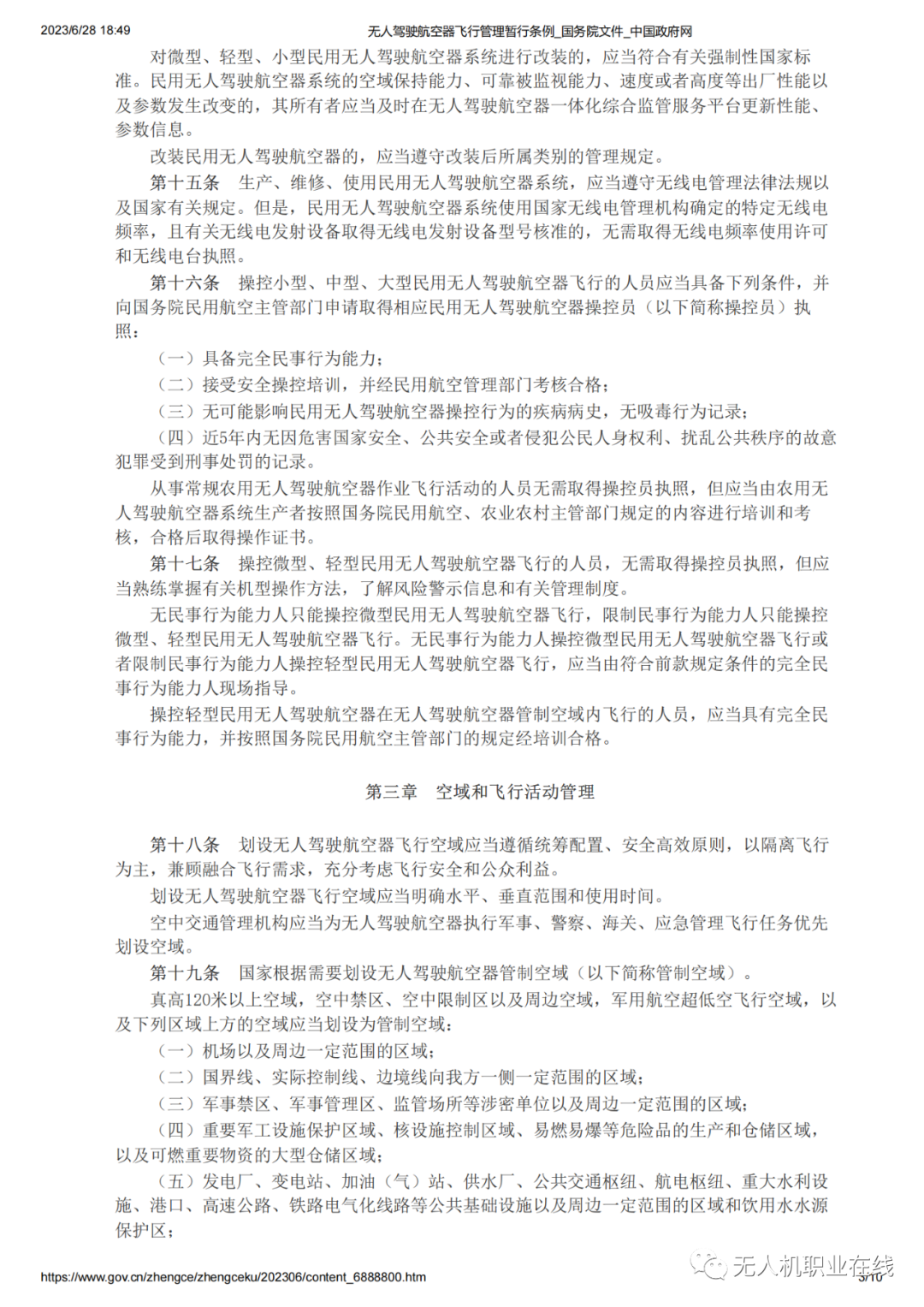
《条例》贯彻总体国家安全观,统筹发展和安全,坚持底线思维和系统观念,以维护航空安全、公共安全、国家安全为核心,以完善无人驾驶航空器监管规则为重点,对无人驾驶航空器从设计生产到运行使用进行全链条管理,着力构建科学、规范、高效的无人驾驶航空器飞行及相关活动管理制度体系,为防范化解无人驾驶航空器安全风险、助推相关产业持续健康发展提供有力法治保障。
《条例》共6章63条。主要按照分类管理思路,加强对无人驾驶航空器设计、生产、维修、组装等的适航管理和质量管控,建立产品识别码和所有者实名登记制度,明确使用单位和操控人员资质要求;严格飞行活动管理,划设无人驾驶航空器飞行管制空域和适飞空域,建立飞行活动申请制度,明确飞行活动规范;强化监督管理和应急处置,健全一体化综合监管服务平台,落实应急处置责任,完善应急处置措施。


图片

以下是《条例》全文:

图片

图片

图片

图片

图片

图片

图片

图片

图片

图片


文章内容来源于
中华人民共和国中央人民政府


 
239    2023-06-28 16:14:48